• 开云-阿斯:卢宁的赛季可能已经结束,或者说前景并不乐观

    北京时间1月16日,据《阿斯报》报道称,卢宁的赛季可能已经结束,或者说前景并不乐观。卢宁的赛季可能已经结束。 或者说前景并不乐观。哈维-阿隆索让他担任国王杯门将,让他在16强对阵塔拉韦拉的比赛中出场...

    xiaoqiao 80 0 2026-01-18

  • 开云-决战乌兹别克前,U23国足喜忧参半,6人身背黄牌,但收获两大利好

    据北青体育最新消息显示,在决战乌兹别克斯坦队之前,U23国足一共有6名球员身染黄牌,而乌兹别克斯坦队的主力中场伊布赖莫夫则因停赛缺阵。结合安东尼奥的执教风格及U23国足在小组赛表现,U23国足大概率...

    xiaoqiao 116 0 2026-01-18

  • betvictor伟德官网:开启您的高品质线上娱乐体验

    明白了,我会按照你的要求撰写一篇以“betvictor伟德官网”为主题的中文软文,分为两部分,每部分约700字,总计约1400字,内容具有吸引力,SEO友好。下面是第一部分。在现代社会,线上娱乐已成...

    xiaoqiao 64 0 2026-01-17

  • 开云在线-巴西足协主席被罢免?国际足联和罗马里奥不同意!

    体坛周报全媒体记者小中报道 12月7日,里约州司法法院第21私法法庭宣布,鉴于巴西足协与里约公共部(相当于检察院)签订的“行为调整协议”不合法,根据该协议于2022年3月举行的巴西足协主席选举也无...

    xiaoqiao 57 0 2026-01-17

  • 开云APP-CBA第二阶段前瞻(一):窗口期多支球队更换外援

    体坛周报全媒体记者 孔阳 其实在常规赛第一阶段进行的过程当中,便已经有不少球队开始调整他们的外援阵容。 山西队签下了曾经的欧冠四强赛MVP施韦德,这位功勋卓著的后卫球员在CBA刮起了一阵属于自己...

    xiaoqiao 54 0 2026-01-17

  • 开云-比尔再度因伤退场!太阳三巨头命运多舛

    体坛周报全媒体记者 孔阳 太阳三巨头依旧没能赢下他们合体的第一场胜利,不仅如此三人在与尼克斯交锋当中的联手时间,又是只有4分钟而已。 首节开始之后没多久,布克便在一次跳投落地的时候扭伤了自己的脚...

    xiaoqiao 74 0 2026-01-17

  • 开云登录-【德甲】桑乔造点马伦双响 多特蒙德4比0客胜科隆

    德甲第18轮 科隆0比4多特蒙德 12’61’马伦,58’(点球)菲尔克鲁格、90+2’穆科科...

    xiaoqiao 95 0 2026-01-17

  • 开云在线-“回收”英超弃将 热刺想从维尔纳身上得到什么?

    体坛周报全媒体记者 闫羽 本周,英超热刺俱乐部官宣了今年冬窗的第一笔“重磅引援”:从德甲莱比锡RB租借到前锋维尔纳,租期半年并包含价值约1700万欧元的买断选择权。对于英超球迷来说,这位现年27岁...

    xiaoqiao 49 0 2026-01-17

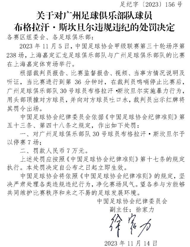
  • 开云登录-足协罚单:广州队球员布格拉汗停赛7场、罚款7万元

    体坛周报全媒体原创 11月15日,中国足协官方公布两张罚单。广州队球员布格拉汗·斯坎旦尔因用头部顶撞对方球员,并向对方球员吐口水,被予以停赛7场、罚款7万元的处罚;事件的另一位当事人上海嘉定汇龙球...

    xiaoqiao 61 0 2026-01-17

  • 宁波以33-31领先吉林,结束首节

    球迷屋08月09日讯,2025-2026赛季CBA常规赛火热进行,宁波客场挑战吉林。前者近期5场比赛0胜5负,后者近期5场比赛1胜4负,双方展开激烈对决。首节结束,宁波以33-31领先吉林2分。首节...

    xiaoqiao 43 0 2026-01-16

  • 返回顶部小火箭